ʤÌìÌüʹÙÍø

½Ó´ý»á¼ûʤÌì¹ú¼Ê¹ÙÍøÂí¿Ë˼Ö÷ÒåÑ§ÔºÍøÕ¾£¡
½ñÌìÊÇ£º
¹æÕÂÖÆ¶È

¹æÕÂÖÆ¶È

Ä¿½ñλÖ㺠Ê×Ò³>>¹æÕÂÖÆ¶È>>ÕýÎÄ

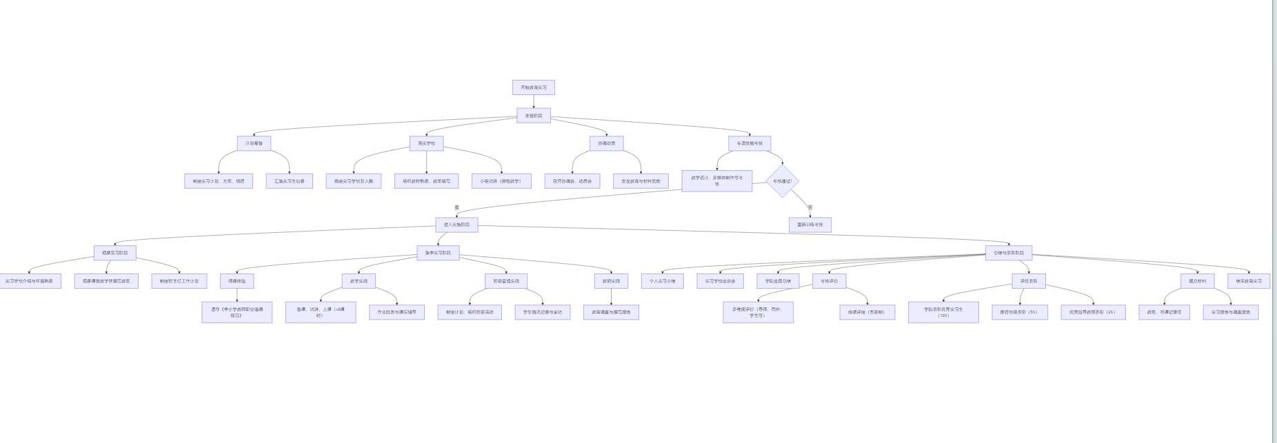
Âí¿Ë˼Ö÷ÒåѧԺ Í·ÄÔÕþÖνÌÓýרҵ½ÌÓýʵϰÖÎÀíϸÔò

Ðû²¼ÈÕÆÚ£º2025Äê03ÔÂ03ÈÕ¡¡¡¡ ȪԴ£º ¡¡¡¡ µã»÷Á¿£º

Âí¿Ë˼Ö÷ÒåѧԺ

Í·ÄÔÕþÖνÌÓýרҵ½ÌÓýʵϰÖÎÀíϸÔò

½ÌÓýʵϰÊÇÎ÷ϯ½ÌÓý¿Î³ÌµÄÖ÷Òª×é³É²¿·Ö£¬£¬£¬£¬£¬ÊÇÎ÷ϯ×÷ÓýºÍÎ÷ϯרҵ»¯Éú³¤µÄÖ÷Òª»·½Ú£¬£¬£¬£¬£¬ÊÇÀíÂÛÁªÏµÏÖʵ¡¢×÷ÓýѧÌìÉúΪ¼°¸ñÎ÷ϯµÄ×ÛºÏÐÔ¡¢Êµ¼ùÐÔ±ØÐ޿γ̣¬£¬£¬£¬£¬ÊÇÖÜÈ«¼ì²é²¢½øÒ»²½Ìá¸ßÎ÷ϯ½ÌÓýÖÊÁ¿µÄÐëÒª²½·¥¡£ ¡£¡£¡£¡£Îª°ü¹ÜÂí¿Ë˼Ö÷ÒåѧԺͷÄÔÕþÖνÌÓýרҵ£¨Ê¦·¶Àࣩ½ÌÓýʵϰÊÂÇéµÄ˳Ëì¾ÙÐУ¬£¬£¬£¬£¬È·±£Ê¦×Ê×÷ÓýÖÊÁ¿£¬£¬£¬£¬£¬ÒÀ¾Ý¡¶Ê¤Ìì¹ú¼Ê¹ÙÍøÊ¦·¶×¨Òµ½ÌÓýʵ¼ùÖÎÀí²½·¥¡·£¬£¬£¬£¬£¬ÍŽáÂí¿Ë˼Ö÷ÒåѧԺÏÖʵ£¬£¬£¬£¬£¬ÌØÖƶ©±¾²½·¥¡£ ¡£¡£¡£¡£

µÚÒ»Õ¡¡½ÌÓýʵϰµÄÄ¿µÄʹÃü

µÚÒ»Ìõ ˳ӦÖÐСѧͷÄÔÕþÖÎÀíÂۿνÌÓý½Ìѧ¸ßÖÊÁ¿Éú³¤ÐèÒª£¬£¬£¬£¬£¬×÷ÓýÓÐÀíÏëÐÅÐÄ¡¢ÓÐÆ·µÂÇé²Ù¡¢ÓÐÔúʵ֪ʶ¡¢ÓÐÈʰ®Ö®Ðĵġ°ËÄÓС±ºÃÎ÷ϯºÍÕþÖÎÇ¿¡¢Ç黳Éî¡¢ÊÓÒ°¹ã¡¢Í·ÄÔС¢×ÔÂÉÑÏ¡¢È˸ñÕýµÄ¡°ÁùÒª¡±Í·ÄÔÕþÖÎÀíÂÛ¿ÎÎ÷ϯ¡£ ¡£¡£¡£¡£

µÚ¶þÌõ ͨ¹ý½ÌÓýʵϰ£¬£¬£¬£¬£¬Ê¹Ñ§ÉúÊìϤ½ÌÓýÊÂÇéÌØÊâÊÇÍ·ÄÔÕþÖνÌÓýÊÂÇéµÄÖ÷ÒªÒâÒ壬£¬£¬£¬£¬Öð²½ÐγÉÓÅÒìµÄʦµÂËØÑøºÍÖ°ÒµÈÏͬ£¬£¬£¬£¬£¬ÔöÇ¿µ±Ò»ÃûÍ·ÄÔÕþÖÎÀíÂÛ¿ÎÎ÷ϯµÄÇìÐҸкÍÔðÈθС£ ¡£¡£¡£¡£

µÚÈýÌõ ×÷Óý¾ßÓÐÆ·µÂ¸ßÉС¢×¨Òµ»ù´¡Ôúʵ¡¢½ÌÓý½ÌѧÄÜÁ¦ºÍ×ÔÎÒÉú³¤ÄÜÁ¦Í»³öµÄ¸ßËØÖÊÖÐСѧͷÄÔÕþÖÎÀíÂÛ¿ÎÎ÷ϯ¡£ ¡£¡£¡£¡£

µÚËÄÌõ Ã÷È·Í·ÄÔÕþÖÎÀíÂۿνÌÓý½ÌѧµÄרҵ֪ʶ£¬£¬£¬£¬£¬ÕÆÎÕÐëÒªµÄÍ·ÄÔÕþÖÎÀíÂۿνÌÓý½ÌѧÉè¼ÆÓëʵÑé¡¢°à¼¶ÖÎÀíÓëѧÉúÖ¸µ¼µÈÄÜÁ¦£¬£¬£¬£¬£¬Îª´ÓÊÂÖÐСѧͷÄÔÕþÖÎÀíÂۿνÌÓý½ÌѧÊÂÇéºÍÒ»Á¬µÄרҵÉú³¤µÓÚ¨ÔúʵµÄ»ù´¡¡£ ¡£¡£¡£¡£

µÚ¶þÕ ½ÌÓýʵϰµÄÄÚÈÝ

µÚÎåÌõ °ÑÉç»áÖ÷Òå½¹µã¼ÛÖµ¹ÛÈÚÈë½ÌÓýʵϰȫÀú³Ì£¬£¬£¬£¬£¬ÕûÌåÉè¼Æ£¬£¬£¬£¬£¬·Ö½×¶Î°²ÅÅ£¬£¬£¬£¬£¬È«ÐÄ×éÖ¯£¬£¬£¬£¬£¬Ôö½øÀíÂÛÓëʵ¼ùµÄÉî¶ÈÈںϡ£ ¡£¡£¡£¡£

µÚÁùÌõ ÇÐʵÂäʵʦ·¶Éú½ÌÓýʵϰÀۼƲ»ÉÙÓÚ1¸öѧÆÚÖÆ¶È¡£ ¡£¡£¡£¡£½ÌÓýʵϰÒÔʦµÂÌåÑé¡¢½Ìѧʵ¼ù¡¢°à¼¶ÖÎÀíʵ¼ù¡¢½ÌÑÐʵ¼ùΪÖ÷ÒªÄÚÈÝ¡£ ¡£¡£¡£¡£

µÚÆßÌõ ×÷ÓýÈȰ®½ÌÓýÊÂÒµ¡¢ÐÅÐļᶨ¡¢»ù´¡Ôúʵ¡¢ÄÜÁ¦Í»³ö£¬£¬£¬£¬£¬Äܹ»Ê¤Èλù´¡½ÌÓýÍ·ÄÔÕþÖÎÀíÂۿνÌÓý½ÌѧÐèÒªµÄ׿ԽÎ÷ϯ¡£ ¡£¡£¡£¡£

µÚ°ËÌõ  ÒªÇó²¢Ö¸µ¼Ê¦·¶Éú¼ÓÈëÎ÷ϯ×ʸñ¿¼ÊÔ£¬£¬£¬£¬£¬Ö¸µ¼Ê¦·¶Éú¾ºÆ¸¿¼±à£¬£¬£¬£¬£¬Ö¸µ¼Ê¦·¶Éú½áÒµ¾ÍÒµ¡£ ¡£¡£¡£¡£

µÚÈýÕ ½ÌÓýʵϰµÄÐÎʽ

µÚ¾ÅÌõ רҵÊÖÒÕÉóºË£¨½ÌѧÉè¼Æ¡¢¶àýÌåÖÆ×÷¡¢¼´Ï¯Ñݽ²¡¢Ä£ÄâÉϿΡ¢Ëµ¿Î£©¡¢¹ÛĦ¼ûϰ£¨¹ÛĦʵϰѧУ¡¢¹ÛĦ¿ÎÌá¢×«Ð´½Ì°¸£©¡¢Öƶ©°àÖ÷ÈÎÊÂÇéÍýÏë¡¢¿ÎÌýÌѧµÈ¶àÖÖÐÎʽ¡£ ¡£¡£¡£¡£¸»ºñʦ·¶ÉúµÄ½ÌÓýʵϰÌåÑ飬£¬£¬£¬£¬ÌáÉý½ÌÓýʵϰЧ¹û¡£ ¡£¡£¡£¡£

µÚÊ®Ìõ ½ÌÓýʵϰÖ÷ÒªÊǼ¯ÖÐʵϰ£¬£¬£¬£¬£¬½ÓÄÉ»ìÏý±à¶Óʵϰģʽ¡£ ¡£¡£¡£¡£Ñ§ÔºÐè°´ÒªÇó·ÖÅÉʵϰѧÉú£¬£¬£¬£¬£¬ÈÏÕæÂäʵ¡°Ë«µ¼Ê¦ÖÆ¡±£¬£¬£¬£¬£¬Ð­Í¬ÊµÏ°Ñ§Ð£ÖÜÈ«ÖÎÀí¡¢È«³ÌÖ¸µ¼ÊµÏ°ÊÂÇé¡£ ¡£¡£¡£¡£

µÚʮһÌõ ÓÐÌØÊâÇéÐΣ¬£¬£¬£¬£¬ÒªÇó×ÔÖ÷ÁªÏµÊµÏ°Ñ§Ð£¾ÙÐÐÊèɢʵϰµÄѧÉú£¬£¬£¬£¬£¬Ðë¾­±¾ÔºÈÏÕæÉóºËÅú×¼£¬£¬£¬£¬£¬¾­¼Ò³¤Ô޳ɲ¢Ç©ÊðЭÒéÊéºó£¬£¬£¬£¬£¬Í³Ò»±¨½ÌÎñ´¦Êµ¼ù½ÌѧÖÎÀí¿ÆÉóÅú±¸°¸·½¿Éµ¥¶Àʵϰ¡£ ¡£¡£¡£¡£ÊµÏ°¿¢ÊºóÓÉѧУͳһÉóºËÑéÊÕ¡£ ¡£¡£¡£¡£

µÚÊ®¶þÌõ ÍØ¿í½ÌÓýʵϰÇþµÀ£¬£¬£¬£¬£¬Æð¾¢¿ªÕ¹ÊµÏ°Ö§½ÌºÍÖû»Åàѵ£¬£¬£¬£¬£¬ÃãÀøÖ¸µ¼Ê¦·¶ÉúÉîÈ뱡ÈõѧУºÍÅ©´åÖÐСѧ·öƶ֧½Ì£¬£¬£¬£¬£¬ÔöÇ¿Éç»áʹÃü¸ÐºÍÔðÈθС£ ¡£¡£¡£¡£

µÚËÄÕ ×éÖ¯Ïòµ¼¼°Ö°Ôð

µÚÊ®ÈýÌõ Âí¿Ë˼Ö÷ÒåѧԺ½ÌÓýʵ¼ùÊÂÇéС×é

£¨Ò»£©ÓÉѧԺ½ÌѧԺ³¤µ£µ±×鳤£¬£¬£¬£¬£¬¸±Ôº³¤µ£µ±¸±×鳤£¬£¬£¬£¬£¬½ÌÑ§ÃØÊé¡¢Ïà¹ØÏòµ¼Ô±ºÍѧ¿Æ½ÌѧÎ÷ϯΪÊÂÇéС×é³ÉÔ±¡£ ¡£¡£¡£¡£Í·ÄÔÕþÖνÌÓýרҵ½ÌÑÐÊÒÖ÷ÈÎΪ½ÌÓýʵϰµÄרְÈÏÕæÈË£¬£¬£¬£¬£¬Ð­Öú½ÌѧԺ³¤¼°¸±Ôº³¤°²ÅŽÌÓýʵϰÏà¹ØÊÂÇé¡£ ¡£¡£¡£¡£

£¨¶þ£©Âí¿Ë˼Ö÷ÒåѧԺ½ÌÓýʵ¼ùÊÂÇéС×éÖ°Ôð

1.ÖÆ¶©±¾Ñ§ÔºÊ¦·¶ÉúÔÚУËÄÄêѧϰµÄ½ÌÓýʵ¼ù£¨ÊµÏ°£©¼Æ»® £»£»£»£»£»£»Öƶ©¡¶Ê¦·¶Éú»ù±¾ÊÖÒÕѵÁ·¼Æ»®¡·£¬£¬£¬£¬£¬ÔöǿͨË×»°ºÍ¿ÚÓï±í´ïÊÖÒÕ¡¢ÌÜд¹æ·¶ºº×ÖºÍÊéÃæ±í´ïÊÖÒÕ¡¢½ÌѧÊÂÇéÊÖÒÕ¡¢°àÖ÷ÈÎÊÂÇéÊÖÒÕµÈѵÁ· £»£»£»£»£»£»ÖÜÈ«¡¢È«³ÌÖ¸µ¼Ð£¼¶¡¢×ÔÖÎÇø¼¶ºÍ¹ú¼Ò¼¶Ê¦·¶Éú½ÌѧÊÖÒÕ¾ºÈü £»£»£»£»£»£»Ö¸µ¼Î÷ϯ×ʸñÖ¤¡¢¾ºÆ¸¿¼±à±ÊÊԵȡ£ ¡£¡£¡£¡£

2.ÁªÏµ½ÌÓýʵϰѧУ£¬£¬£¬£¬£¬Ñ¡ÅɽÌÓýʵϰָµ¼Î÷ϯ £»£»£»£»£»£»ÒÔʵϰѧУΪµ¥Î»½¨ÉèʵϰÉúС×飬£¬£¬£¬£¬Ñ¡³ö×鳤1ÈË£¬£¬£¬£¬£¬ÏêϸÈÏÕæ¸Ã×éʵϰÉúµÄÍ·ÄÔ¡¢ÓªÒµ¡¢ÉúÑĵȷ½ÃæÊÂÇé £»£»£»£»£»£»ÐëÅÉÖ¸µ¼Î÷ϯ½«ÊµÏ°ÉúËÍÍù¸÷ʵϰѧУÇÒ½Ó»ØÑ§Ð£¡£ ¡£¡£¡£¡£

3.×é֯ʦ·¶ÉúרÏî½ÌѧÊÖÒÕѵÁ·¡¢ÉóºË£¬£¬£¬£¬£¬Éó²éʵϰÉú×ʸñ £»£»£»£»£»£»¾ÙÐнÌÓýʵϰ·¢¶¯£¬£¬£¬£¬£¬Öƶ©½ÌÓýʵϰÊÂÇéµÄÏêϸÍýÏ룬£¬£¬£¬£¬×öºÃ¾­·ÑÔ¤Ë㣬£¬£¬£¬£¬¼àÊÓ¾­·ÑʹÓᣠ¡£¡£¡£¡£

4.×éÖ¯¶½µ¼³ÉÔ±¼àÊÓ¼ì²é½ÌÓýʵ¼ùµÄ¸÷Ïî×¼±¸ÊÂÇ飬£¬£¬£¬£¬ÓÐÍýÏëµØµ½½ÌÓýʵϰѧУѲ²é¡¢Ö¸µ¼½ÌÓýʵϰÊÂÇé £»£»£»£»£»£»ÔöÇ¿Óë½ÌÓýʵϰѧУµÄÁªÏµ£¬£¬£¬£¬£¬ÍøÂç·´ÏìÐÅÏ¢£¬£¬£¬£¬£¬ÊµÊ±Ë¢ÐÂÍ·ÄÔÕþÖνÌÓýרҵ½ÌÓýʵϰÊÂÇé¡£ ¡£¡£¡£¡£

5.ѧԺ½¨ÉèÒÔ½ÌÓýʵϰÍýÏ롢ʵϰ¼Æ»®¡¢Ìý¿ÎÆÀ¿Î¼Í¼¡¢ÊµÏ°×ܽáÓëÉóºËµÈΪÖ÷ÒªÄÚÈݵÄʦ·¶Éú½ÌÓýʵϰµµ°¸£¬£¬£¬£¬£¬²¢¹æ·¶ÖÎÀí¡£ ¡£¡£¡£¡£

6.ƾ֤¸÷½ÌÓýʵϰС×éµÄ×ܽᣬ£¬£¬£¬£¬ÖÜÈ«×ܽ᱾ѧԺ½ÌÓýʵϰÇéÐκÍÓÅÒì½ÌÓýʵϰѧÉú¡¢Ö¸µ¼Î÷ϯÆÀÑ¡ÊÂÇé¡£ ¡£¡£¡£¡£

7.ʵϰÉú·µÐ£Ê±¼ä°´Ñ§Ð£ºÍѧԺͳһ°²ÅÅÖ´ÐÐ £»£»£»£»£»£»Î´¾­Ô޳ɣ¬£¬£¬£¬£¬²»µÃ˽×Ô¿¢ÊÂʵϰÌáǰ·µÐ£ £»£»£»£»£»£»Ë½×Ô·µÐ£°´È±¿Î´¦Öóͷ££¬£¬£¬£¬£¬Ö¸µ¼Î÷ϯδ¾¡µ½Ö°Ôð°´½Ìѧʹʴ¦Öóͷ£¡£ ¡£¡£¡£¡£

µÚÊ®ËÄÌõ ½ÌÓýʵϰ»ùµØÊÂÇéС×é

£¨Ò»£©½ÌÓýʵϰ»ùµØÊÂÇéС×éÓɽÌÓýʵϰ»ùµØÑ§Ð£Ïòµ¼¡¢Ñ§¿Æ½ÌÑÐ×鳤¡¢Ö¸µ¼Î÷ϯ¼°ÓйØÐÐÕþ¡¢ºóÇÚ²¿·ÖµÄÈÏÕæÈË×é³É¡£ ¡£¡£¡£¡£

£¨¶þ£©½ÌÓýʵϰ»ùµØÖ°Ôð

1.ÖÆ¶©±¾Ð£Ö¸µ¼½ÌÓýʵϰÊÂÇéÍýÏ룬£¬£¬£¬£¬È·¶¨½ÌÓýʵϰ°à¼¶£¬£¬£¬£¬£¬Ñ¡Æ¸Ö¸µ¼Î÷ϯ £»£»£»£»£»£»Îª½ÌÓýʵϰʦÉúÌṩÐëÒªµÄÊÂÇéÌõ¼þºÍÉúÑÄÌõ¼þ¡£ ¡£¡£¡£¡£

2.Ïò½ÌÓýʵϰʦÉúÏÈÈÝÓйØÇéÐΣ¬£¬£¬£¬£¬×éÖ¯Óйر¨¸æ¡¢×ù̸¡¢ÊӲ졢¼ûϰµÈÔ˶¯¡£ ¡£¡£¡£¡£

3.°²ÅÅ¡¢´ß´Ù¡¢¼ì²é¼ÓÈë½ÌÓýʵϰʦ·¶ÉúµÄ½Ìѧ¡¢°àÖ÷ÈΡ¢½ÌÓý¿ÆÑеÈÓë½ÌÓýʵϰʹÃüÏà¹ØµÄÔ˶¯£¬£¬£¬£¬£¬¶Ôʦ·¶ÉúÑÏ¿áÒªÇ󣬣¬£¬£¬£¬ÈÈÇé¾ì×¢¡£ ¡£¡£¡£¡£

4.ƾ֤±¾Ð£Ö¸µ¼Î÷ϯµÄÏÖʵָµ¼ÇéÐΣ¬£¬£¬£¬£¬¶ÔÆä¾ÙÐÐÉóºË £»£»£»£»£»£»Æ¾Ö¤ÊµÏ°ÉúÔÚ½ÌÓýʵϰÖеÄÌåÏÖÆÀ¶¨½ÌÓýʵϰЧ¹û£¬£¬£¬£¬£¬²¢¼Ó¸ÇʵϰѧУ¹«Õ¡£ ¡£¡£¡£¡£

µÚÎåÕ ÖÜÈ«ÍÆÐС°Ë«µ¼Ê¦ÖÆ¡±

µÚÊ®ÎåÌõ ʦ·¶Éú½ÌÓýʵϰʵÑé¡°Ë«µ¼Ê¦ÖÆ¡±£¬£¬£¬£¬£¬Óɱ¾ÔºÎ÷ϯºÍÖÐСѧÎ÷ϯÅäºÏÖ¸µ¼¡£ ¡£¡£¡£¡£

£¨Ò»£©Ñ§Ôº°²ÅÅ×ã¹»ÊýÄ¿µÄÔðÈÎÐÄÇ¿¡¢½ÌѧÂÄÀú¸»ºñ¡¢ÊìϤÖÐСѧ½ÌÓý½Ìѧʵ¼ùµÄÎ÷ϯ£¬£¬£¬£¬£¬½ÓÄÉפУָµ¼¡¢Ñ²»ØÖ¸µ¼ºÍÔ¶³ÌÖ¸µ¼µÈ¶àÖÖ·½·¨¾ÙÐÐÓÐÓÃÖ¸µ¼¡£ ¡£¡£¡£¡£

£¨¶þ£©ÊµÏ°»ùµØÖÐСѧЭͬåàÑ¡ÓÅÒì½ÌÑÐÔ±ºÍÖÐСѧÎ÷ϯµ£µ±Ö¸µ¼Î÷ϯ¡£ ¡£¡£¡£¡£ÓëÖÐСѧ¡¢½ÌÑлú¹¹Í¨¹ýרÌâÑо¿¡¢Ð­Í¬½ÌÑС¢°´ÆÚÅàѵµÈ¶àÖÖÐÎʽһֱÌá¸ßÖ¸µ¼Î÷ϯµÄרҵ»¯Ë®Æ½ºÍʵ¼ùÖ¸µ¼ÄÜÁ¦¡£ ¡£¡£¡£¡£

µÚÊ®ÁùÌõ »ùµØ°²ÅÅ2Ãû×óÓÒµ¼Ê¦£¬£¬£¬£¬£¬ÖÜÈ«ÈÏÕæÊµÏ°ÉúµÄÊÂÇ顢ѧϰºÍÉúÑĵȷ½ÃæµÄÏà¹ØÊÂÏî¡£ ¡£¡£¡£¡£ÏêϸְÔðΪ£º

£¨Ò»£©Ð­Öú¡°½Ìѧ·¨¡±Î÷ϯ£¬£¬£¬£¬£¬×öºÃʵϰǰµÄ×¼±¸ÊÂÇ飬£¬£¬£¬£¬ÏàʶʵϰÉúµÄÍ·ÄÔ¶¯Ì¬¼°ÓªÒµÇéÐΣ¬£¬£¬£¬£¬°²ÅÅѧϰÓйØÎļþ£¬£¬£¬£¬£¬Ö¸µ¼ÊµÏ°ÉúÊìϤ¿Î±¾£¬£¬£¬£¬£¬Ïàʶ½Ìѧ½ø¶ÈµÈ¡£ ¡£¡£¡£¡£

£¨¶þ£©Ö¸µ¼½ÌÓýʵϰȫÀú³Ì£¬£¬£¬£¬£¬´ß´ÙÖ¸µ¼ÊµÏ°Éú×êÑпα¾¡¢±àд½Ì°¸ºÍÖÆ×÷½Ì¾ß¡£ ¡£¡£¡£¡£ÖÜÈ«ÕÆÎÕʵϰÉúµÄ½ÌÓýʵϰÇéÐΣ¬£¬£¬£¬£¬ÊµÊ±·¢Ã÷Ï¢Õù¾öʵϰÀú³ÌÖзºÆðµÄÎÊÌâ¡£ ¡£¡£¡£¡£½ÌÓýʵϰÉúÐèÈȰ®½ÌÓýÊÂÒµ£¬£¬£¬£¬£¬×ñÊØ¼ÍÂÉ£¬£¬£¬£¬£¬ÒԸ߶ÈÈÏÕæµÄ¾«ÉñÍê³ÉʵϰʹÃü¡£ ¡£¡£¡£¡£

£¨Èý£©Æ¾Ö¤ÊµÏ°Ñ§Ð£µÄÖ¸µ¼Î÷ϯÒâ¼û£¬£¬£¬£¬£¬×öºÃʵϰЧ¹ûµÄÆÀ¶¨¡¢Ð¡½áºÍÅжÏÊÂÇé¡£ ¡£¡£¡£¡£

µÚÊ®ÆßÌõ ʵϰѧУÈοÎÎ÷ϯ¡£ ¡£¡£¡£¡£·²ÓÐÒ»¶¨½ÌѧÊÂÇéÂÄÀúºÍÖ¸µ¼ÄÜÁ¦Õߣ¬£¬£¬£¬£¬¾­±¾Ð£¡¢±¾Ñ§ÔºÓëʵϰѧУЭÉÌÉ󶨺óƸΪ½ÌÓýʵϰָµ¼ÏÈÉú£¬£¬£¬£¬£¬²¢ÒÀ¾Ý¡¶Ê¤Ìì¹ú¼Ê¹ÙÍø×¨ÒµÊÖÒÕÖ°Ô±ÊÂÇéÁ¿Éó¶¨Ö¸µ¼Òâ¼û¡··¢·ÅÖ¸µ¼ÓöÈ¡£ ¡£¡£¡£¡£ÏêϸְÔðΪ£º

1.ÏòʵϰÉúÏÈÈÝʵϰѧУµÄÀúÊ·ºÍÏÖ×´£¬£¬£¬£¬£¬ÏÈÈݱ¾Ñ§¿Æ½Ì¸ÄÇéÐΣ¬£¬£¬£¬£¬½ÌÊÚ½ÌѧÂÄÀú¡£ ¡£¡£¡£¡£

2.°²ÅÅʵϰÉúµÄ½ÌÓýʵϰ£¬£¬£¬£¬£¬Ö¸µ¼ÊµÏ°ÉúµÄ±¸¿Î¡¢ÊÔ½²»·½Ú£¬£¬£¬£¬£¬ÉóÅúʵϰÉúµÄ½Ì°¸¡£ ¡£¡£¡£¡£

3.°²ÅÅʵϰÉúµÄ¿ÎÌýÌѧʹÃü£¬£¬£¬£¬£¬×éÖ¯ÆÀÒé»á£¬£¬£¬£¬£¬ÊµÊ±×ÊÖúʵϰÉúˢнÌѧҪÁì¡£ ¡£¡£¡£¡£Ö¸µ¼ÊµÏ°ÉúÐÞÕý×÷Òµ£¬£¬£¬£¬£¬¼ÓÈë¿ÎÍâÏòµ¼¡£ ¡£¡£¡£¡£

4.¼ÓÈëÆÀ¶¨ÊµÏ°Éú½ÌÓýÊÂÇéʵϰЧ¹û¡£ ¡£¡£¡£¡£

µÚÁùÕ ½ÌÓýʵϰµÄ°²ÅÅ

µÚÊ®°ËÌõ ƾ֤±¾Ñ§Ôº¡¶Í·ÄÔÕþÖνÌÓýרҵÈ˲Å×÷Óý¼Æ»®£¨2022Äê°æ£©¡·ÒªÇ󣬣¬£¬£¬£¬Í·ÄÔÕþÖνÌÓýרҵµÄ½ÌÓýʵϰʱ¼äµ÷½âµ½µÚ6ѧÆÚ£¬£¬£¬£¬£¬¹²16ÖÜ8ѧ·Ö¡£ ¡£¡£¡£¡£Ñ§Ôº½ÌѧԺ³¤¡¢¸±Ôº³¤ÐèÖ¸µ¼Í·ÄÔÕþÖνÌÓýרҵ½ÌÑÐÊÒÖ÷ÈÎÖÆ¶©ÊµÏ°ÊÂÇéµÄʵÑ鼯»®£¨¸ÙÒª£©£¬£¬£¬£¬£¬È·±£Âäʵµ½Î»¡£ ¡£¡£¡£¡£

µÚÊ®¾ÅÌõ ½ÌÓýʵϰ°²ÅÅ·ÖΪ׼±¸½×¶Î¡¢ÊµÑé½×¶Î¡¢×ܽáºÍ±íÑïÈý¸ö½×¶Î¡£ ¡£¡£¡£¡£

£¨Ò»£©×¼±¸½×¶Î£¨¹²1-2ÖÜ£©

1.ÍýÏë×¼±¸¡£ ¡£¡£¡£¡£Öƶ©½ÌÓýʵϰÍýÏë¡¢¼Æ»®ºÍ¹æ³Ì£¬£¬£¬£¬£¬ËѼ¯ÊµÏ°ÉúÐÅÏ¢µÈ¡£ ¡£¡£¡£¡£

2.ÂäʵѧУ¡£ ¡£¡£¡£¡£ÂäʵʵϰѧУºÍʵϰרҵÈËÊý£¬£¬£¬£¬£¬×éÖ¯ºÃʵϰÉúÊìϤÏìӦѧ¶ÎµÄ¿Î±¾¡¢ÆÊÎö¿Î±¾¡¢±àд½Ì°¸£¬£¬£¬£¬£¬ÔÚʵϰС×éÄÚÊÔ½²£¨Î¢¸ñ½Ìѧ£©¡£ ¡£¡£¡£¡£

3.Эµ÷·¢¶¯¡£ ¡£¡£¡£¡£Ñ§ÔºÕÙ¿ªÊµÏ°ÊÂÇéЭµ÷»á¡¢·¢¶¯»á£¬£¬£¬£¬£¬Åàѵʵϰָµ¼Î÷ϯ²½¶Ó£¬£¬£¬£¬£¬Öصã×öºÃÇå¾²½ÌÓý £»£»£»£»£»£»·¢·ÅʵϰÖÊÁÏ£¬£¬£¬£¬£¬´ø¶ÓÎ÷ϯÓëʵϰÉúÎîÃæ½»Á÷£¬£¬£¬£¬£¬Âäʵ½øÐ£Ê±¼ä¡£ ¡£¡£¡£¡£

4.רÏîÊÖÒÕѵÁ·ÉóºË¡£ ¡£¡£¡£¡£ÊµÑéʵϰ×ʸñÉóºËÖÆ¶È£¬£¬£¬£¬£¬ÒªÇóʦ·¶Éú±ØÐèͨ¹ýËùÊôѧԺÏà¹Ø¿Î³ÌѧϰºÍÊÖÒÕÉóºË£¨½ÌѧÉè¼Æ25·Ö¡¢¶àýÌåÖÆ×÷15·Ö¡¢¼´Ï¯Ñݽ²15·Ö¡¢Ä£ÄâÉÏ¿Î?°åÊé»ò˵¿Î45·Ö£©£¬£¬£¬£¬£¬¼°¸ñºó·½¿É½øÈë½ÌÓýʵϰ»·½Ú¡£ ¡£¡£¡£¡£

£¨¶þ£© ʵÑé½×¶Î£¨¹²12ÖÜ£©

1.¹ÛĦ¼ûϰ½×¶Î£¨2-3ÖÜ£©

£¨1£©½øÈëʵϰѧУ£¬£¬£¬£¬£¬ÇëʵϰѧУµÄÏòµ¼ÏÈÈÝȫУÇéÐΣ¬£¬£¬£¬£¬ÇëÓйØÎ÷ϯ¾ÙÐнÌѧÊÂÇéºÍ°àÖ÷ÈÎÊÂÇéÂÄÀúÏÈÈÝ£¬£¬£¬£¬£¬¾¡¿ìÊìϤʵϰѧУµÄÇéÐΡ£ ¡£¡£¡£¡£

£¨2£©¹ÛĦÈοÎÎ÷ϯµÄ¿ÎÌýÌѧ£¬£¬£¬£¬£¬ÏàʶѧÉúµÄÇéÐΣ¬£¬£¬£¬£¬½øÒ»²½×êÑпα¾£¬£¬£¬£¬£¬Ð´³öÍêÕûµÄ½Ì°¸²¢¾ÙÐÐÊÔ½²¡£ ¡£¡£¡£¡£

£¨3£©ÔÚÔ­°àÖ÷ÈÎÖ¸µ¼Ï£¬£¬£¬£¬£¬Öƶ©ÊµÏ°°àÖ÷ÈÎÊÂÇéÍýÏ룬£¬£¬£¬£¬½»Ô­°àÖ÷ÈÎÉó²éÅú׼ǩ×ֺ󷽿ÉʵÑé¡£ ¡£¡£¡£¡£Æ¾Ö¤Öƶ©µÄÍýÏ룬£¬£¬£¬£¬Ð­ÖúÔ­°àÖ÷ÈÎ×öºÃ°à¼¶ÊÂÇ飬£¬£¬£¬£¬Æðµ½ÖúÊÖµÄ×÷Óᣠ¡£¡£¡£¡£

2.¼¯ÖÐʵϰ½×¶Î£¨9-10ÖÜ£©

ÏêϸÄÚÈÝ£ºÊ¦µÂÌåÑé¡¢½Ìѧʵ¼ù¡¢°à¼¶ÖÎÀíʵ¼ù¡¢½ÌÑÐʵ¼ùËÄ·½Ãæ¡£ ¡£¡£¡£¡£

£¨1£©Ê¦µÂÌåÑé

Í·ÄÔÕþÖνÌÓýרҵʵϰÉúÐèÆ¾Ö¤¡¶ÖÐСѧÎ÷ϯְҵƷµÂ¹æ·¶¡·ÑÏ¿áÒªÇó×Ô¼º£¬£¬£¬£¬£¬×öµ½°®¹ú×ñ·¨¡¢°®¸Ú¾´Òµ¡¢¹Ø°®Ñ§Éú¡¢½ÌÊéÓýÈË¡¢ÎªÈËʦ±í¡¢ÖÕÉíѧϰ¡£ ¡£¡£¡£¡£

£¨2£©Ñ§¿Æ½Ìѧʵ¼ù

½«ËùѧµÄ½ÌÓýºÍѧ¿Æ½Ìѧ»ù±¾ÀíÂÛ¡¢»ù±¾ÖªÊ¶ºÍÊÖÒÕ×ÛºÏÔËÓÃÓÚÍ·ÄÔÕþÖÎÀíÂۿεĽÌѧʵ¼ù£¬£¬£¬£¬£¬ÐγɴÓÊÂÍ·ÄÔÕþÖÎÀíÂۿνÌѧµÄ×ÔÁ¦ÊÂÇéÄÜÁ¦¡£ ¡£¡£¡£¡£ÊµÏ°Éú¿ÎÌýÌѧ×Ü¿ÎʱÊýÔ­ÔòÉϲ»ÉÙÓÚ8¿Îʱ¡£ ¡£¡£¡£¡£¿£¿£¿£¿£¿£¿£¿ÎÌÃÊԽ̰üÀ¨£º±¸¿Î¡¢½Ì°¸Éè¼Æ¡¢¿Î¼þÖÆ×÷¡¢ÊÔ½²¡¢ÉϿΡ¢Ö¸µ¼ÊµÑé¡¢Ìý¿ÎÆÀ½Ì¡¢¿ÎºóÏòµ¼¡¢×÷ÒµÐÞÕý¡¢¿¼ÊÔÓëЧ¹ûÆÀ¶¨µÈ¡£ ¡£¡£¡£¡£

£¨3£©°à¼¶ÖÎÀíʵ¼ù

ÊìϤÖÐСѧ°à¼¶ÖÎÀíϵͳÓëѧУÖÎÀí¹æ³Ì£¬£¬£¬£¬£¬ÕÆÎհ༶ºÍѧÉúÖÎÀíÊÖÒÕ£¬£¬£¬£¬£¬Äܹ»Õë¶Ô²î±ðѧÉúµÄÏÖÕæÏàÐξÙÐÐÏìÓ¦µÄÏòµ¼£¬£¬£¬£¬£¬²¢¸øÓèÐëÒªµÄ×ÊÖú¡£ ¡£¡£¡£¡£ÊµÏ°°àÖ÷ÈÎÊÂÇéµÄÄÚÈݰüÀ¨£ºÖƶ©ÊµÏ°°àÖ÷ÈÎÊÂÇéÍýÏ룬£¬£¬£¬£¬ÖصãÏàʶ2Ãû×óÓÒѧÉú£¬£¬£¬£¬£¬×ÔÁ¦×éÖ¯Ò»´Î°à¼¶Ô˶¯¼°¾ÙÐÐÒ»Ñùƽ³£µÄ°àÎñÊÂÇéºÍ¼Ò³¤»á¼ûµÈ¡£ ¡£¡£¡£¡£

£¨4£©½ÌÑÐʵ¼ù

½ÌѧʵϰÖоÙÐнÌÓý¿ÆÑ§Ñо¿£¬£¬£¬£¬£¬×÷Óý½ÌÓý¿ÆÑеÄÏÖʵÄÜÁ¦£¬£¬£¬£¬£¬Îª´ÓÊÂδÀ´½ÌѧÊÂÇéµÄ½ÌÓýÑо¿´òÏÂÓÅÒìµÄ»ù´¡¡£ ¡£¡£¡£¡£½ÌÓýÊÓ²ìÄÚÈݰüÀ¨£ºÏàʶѧУµÄ»ù±¾ÇéÐΡ¢ÀúÊ·ºÍÏÖ×´£¬£¬£¬£¬£¬ÏàʶÓÅÒìÎ÷ϯµÄÏȽøÊ¼£¡¢½ÌÓý½ÌѧÂÄÀú¡¢½ÌѧҪÁìÓë½Ì¸ÄÊÔÑ飬£¬£¬£¬£¬ÏàʶѧÉúµÄÐÄÀíÐÄÀíÌØµã¡¢Ñ§Ï°Ì¬¶ÈÓëÒªÁ졢֪ʶ½á¹¹¡¢ÖÇÄÜˮƽÓëÍ·ÄÔÕþÖÎÆ·ÐÐ״̬µÈ¡£ ¡£¡£¡£¡£ÊµÏ°Éúƾ֤ËùÊÓ²ìµÄÄÚÈÝҪд³öÊӲ챨¸æ¡£ ¡£¡£¡£¡£

½ÌÓýÊÓ²ìÑо¿¿ÉÒÔÓë½áÒµÂÛÎÄÍŽáÆðÀ´¡£ ¡£¡£¡£¡£Ê¹ÓýÌÓýʵϰµÄʱ¼ä¾ÙÐÐÊÓ²ìÑо¿£¬£¬£¬£¬£¬Ð´³öÂÛÎÄ£¬£¬£¬£¬£¬Ê¹½ÌÓýʵϰ¡¢½ÌÓýÊÓ²ìÑо¿ºÍ½áÒµÂÛÎÄÈýÕßͳһÓÚÎ÷ϯ½ÌÓýµÄ×÷ÓýÄ¿µÄ¡£ ¡£¡£¡£¡£

£¨Èý£© ×ܽáºÍ±íÑï½×¶Î£¨¹²1-2ÖÜ£©

1.½ÌÓýʵϰ×ܽá

£¨1£©ÊµÏ°ÉúÓ¦°´ÒªÇóʵʱ×öºÃСÎÒ˽¼ÒʵϰС½á¡£ ¡£¡£¡£¡£

£¨2£©ÊµÏ°¿¢ÊÂǰ£¬£¬£¬£¬£¬Ñ§Ôº´ø¶ÓÖ¸µ¼Î÷ϯºÍʵϰѧÉúÓëʵϰѧУÏòµ¼¡¢ÓйØÑ§¿ÆÎ÷ϯ¡¢Äê¼¶×é»ò½ÌÑÐ×é¾ÙÐÐ×ù̸£¬£¬£¬£¬£¬ÌýÈ¡ËûÃǶԱ¾Ñ§ÔºÊµÏ°ÊÂÇéµÄÒâ¼ûºÍ½¨Ò飬£¬£¬£¬£¬×öºÃ·µÐ£½ÌÓýʵϰ×éÖ¯ÊÂÇé¡£ ¡£¡£¡£¡£

£¨3£©ÊµÏ°¿¢Êºó£¬£¬£¬£¬£¬Ñ§ÔºÐè¶Ô±¾×¨Òµ½ÌÓýʵϰÊÂÇé¾ÙÐÐÖÜÈ«×ܽᣬ£¬£¬£¬£¬¿ªºÃ×ܽá»á£¬£¬£¬£¬£¬²¢°´ÒªÇó½«ÊµÏ°×ܽáʵʱËͽ»½ÌÎñ´¦Êµ¼ù½ÌѧÖÎÀí¿Æ¡£ ¡£¡£¡£¡£

2.½ÌÓýʵϰÉóºËÆÀ¼Û

£¨1£©ÒÔÖ¸µ¼Î÷ϯÆÀ¼ÛΪÖ÷£¬£¬£¬£¬£¬¼æ¹Ëͬ°éÆÀ¼Û¡¢×ÔÎÒÆÀ¼Û¡¢Ñ§ÉúÆÀ¼ÛºÍʵϰ»ùµØÆÀ¼Û£¬£¬£¬£¬£¬×ÛºÏÔËÓÿÎÌÃÊӲ졢ѧÉú·Ã̸¼°½ÌÓýʵϰµµ°¸ÆÊÎöµÈ¶àÑù»¯µÄ·½·¨£¬£¬£¬£¬£¬ÖÜÈ«¿Í¹ÛÆÀ¼Ûʦ·¶Éú½ÌÓýʵϰ¡£ ¡£¡£¡£¡£¡¡¡¡

£¨2£©Öð²½Ì½Ë÷½¨Éèʦ·¶Éú½ÌÓýʵϰÖÎÀíϵͳºÍÎ÷ϯÉú³¤Êý×Ö»¯µµ°¸£¬£¬£¬£¬£¬ÐγɴÓְǰ×÷Óýµ½Ö°ºóÅàѵµÄÎ÷ϯרҵÉú³¤µµ°¸¿â¡£ ¡£¡£¡£¡£

£¨3£©½ÌÓýʵϰµÄЧ¹ûÓÉѧԺºÍʵϰ»ùµØÈÏÕæÈËÖÜÈ«ÈÏÕæ£¬£¬£¬£¬£¬ÓÉʵϰѧУָµ¼Î÷ϯºÍ´ø¶ÓÎ÷ϯƾ֤½ÌÓýʵϰЧ¹û¾ÙÐÐÆÀ¶¨¡£ ¡£¡£¡£¡£°´ÓÅÒì¡¢ÓÅÒì¡¢¼°¸ñ¡¢È±·¦¸ñµÈËĸöÆ·¼¶ÖÆÓèÒÔÉóºËºÍÆÀ¶¨¡£ ¡£¡£¡£¡£ÆäÖУ¬£¬£¬£¬£¬ÆÀΪÓÅÒìµÄÒ»Ñùƽ³£²»Áè¼Ý±¾×éʵϰÉúµÄ15©‡¡£ ¡£¡£¡£¡£ÆÀ¶¨Ð§¹û°´Ëļ¶ÖÆÌîÈ롰ʵϰÅÐ¶Ï±í¡±¡£ ¡£¡£¡£¡£

£¨4£©ÊµÏ°¿¢ÊºóʵϰÉúÐèÌá½»

¢ÙʵϰÊֲᣨÄÚº¬ÊµÏ°Ð§¹ûÅжϱí2·Ý£¬£¬£¬£¬£¬Ìý¿Î¼Í¼7·Ý£¬£¬£¬£¬£¬½Ì°¸£¨Éè¼Æ£©5·Ý£¬£¬£¬£¬£¬°àÖ÷ÈÎÊÂÇéÍýÏë±í1·Ý£¬£¬£¬£¬£¬°àÖ÷ÈÎÊÂÇé×ܽá1·Ý£¬£¬£¬£¬£¬Ö÷Ìâ°à»á¼Í¼1´Î£¬£¬£¬£¬£¬ÏàʶѧÉúÇéÐμͼ2-4·Ý£¬£¬£¬£¬£¬ÊµÏ°Éú¹ÒºÅ±í1·Ý£¬£¬£¬£¬£¬½ÌÓýʵϰ±¨¸æ1·Ý£© £»£»£»£»£»£»

¢ÚʤÌì¹ú¼Ê¹ÙÍøÊµÏ°ÊµÑµ±¨¸æÒ»Ê½Á½·Ý £»£»£»£»£»£»

¢ÛʤÌì¹ú¼Ê¹ÙÍøÊµÏ°Éú¹ÒºÅ±íһʽÁ½·Ý £»£»£»£»£»£»

¢ÜʵϰÅжϱíһʽÁ½·Ý £»£»£»£»£»£»

¢Ý½ÌÓýÊÓ²ìÑо¿»ò¿ÎÌâÑо¿±¨¸æ1·Ý £»£»£»£»£»£»

¢ÞʵϰÔ±¨¸æ4·Ý £»£»£»£»£»£»

3.ÆÀÓűíÑï

£¨1£©Ñ§ÔºÉèÁ¢¡°½ÌÓýʵϰÓÅÒì½±¡±£¬£¬£¬£¬£¬¶ÔÔÚʵϰÀú³ÌÖÐÓÐÁ¢Òì»òЧ¹ûÍ»³öµÄʵϰÉú¾ÙÐбíÑï¡£ ¡£¡£¡£¡£±¾Ñ§ÔºÒÔʵϰ°à¼¶Îªµ¥Î»£¬£¬£¬£¬£¬Æ¾Ö¤ÊµÏ°×ÜÈËÊýµÄ10%ÍÆ¼öѧÉú¾ÙÐбíÑï¡£ ¡£¡£¡£¡£Ñ§ÔºÒ԰༶Ϊµ¥Î»ÆÀÒéºó£¬£¬£¬£¬£¬°´ÊµÏ°Éú×ÜÈËÊý5£¥µÄ±ÈÀýÏòÑ§Ð£ÍÆ¼ö¡£ ¡£¡£¡£¡£

£¨2£©¶ÔÔÚʵϰÀú³ÌÖÐÊÂÇéÔðÈÎÐÄÇ¿¡¢Ð§¹ûÍ»³ö¡¢ÎªÑ§Ð£ÕùµÃÉùÓþµÄÖ¸µ¼Î÷ϯºÍʵϰС×鏸Óè±íÑï¡£ ¡£¡£¡£¡£ÓÅÒìÖ¸µ¼Î÷ϯ°´ÊµÏ°Éú×ÜÈËÊý2£¥µÄ±ÈÀýÍÆ¼ö¡£ ¡£¡£¡£¡£

µÚÆßÕ  ½ÌÓýʵϰְÔðÒªÇó

µÚ¶þÊ®Ìõ ¶ÔÖ¸µ¼Î÷ϯµÄÖ°ÔðÒªÇó

£¨Ò»£©Æ¾Ö¤½ÌѧʵϰÍýÏëÒÔ¼°ÊµÏ°Ñ§Ð£ÓëѧÉúµÄÏÖÕæÏàÐΣ¬£¬£¬£¬£¬»áÍ¬ÊµÏ°Ñ§Ð£ÖÆ¶©ÊµÏ°¼Æ»®£¬£¬£¬£¬£¬Ã÷ȷʵϰĿµÄ¡¢Ê¹ÃüºÍÉóºË±ê×¼µÈ£¬£¬£¬£¬£¬ÓÅ»¯ÊµÏ°Åàѵ£¬£¬£¬£¬£¬Ìáǰ×öºÃʵϰ׼±¸¡£ ¡£¡£¡£¡£

£¨¶þ£©ÑϿᰴҪÇó×éÖ¯ºÃÖÖÖÖ½ÌѧÔ˶¯£¬£¬£¬£¬£¬ÑϽûίÍÐÖнé»ú¹¹»òСÎÒ˽¼Ò´úΪ×éÖ¯ºÍÖÎÀí¡£ ¡£¡£¡£¡£ÔöǿʵϰµÄÀú³ÌÐÔÖ¸µ¼£¬£¬£¬£¬£¬ÏÖ³¡¸ú×ÙÖ¸µ¼Ñ§Éúʵϰ£¬£¬£¬£¬£¬Æð¾¢Ö¸µ¼Ñ§ÉúÉîÈëÏÖʵ£¬£¬£¬£¬£¬¼ì²é´ß´ÙѧÉúÍê³É¸÷ÏîʵϰʹÃü¡£ ¡£¡£¡£¡£

£¨Èý£© ÒÔÉí×÷Ôò£¬£¬£¬£¬£¬ÑÔ´«Éí½Ì£¬£¬£¬£¬£¬ÖÜÈ«ÌåÌùѧÉúµÄÍ·ÄÔ¡¢Ñ§Ï°¡¢ÉúÑĺͿµ½¡£¬£¬£¬£¬£¬×¢ÖضÔѧÉú¾ÙÐÐÇå¾²ºÍ¼ÍÂɽÌÓý¡£ ¡£¡£¡£¡£

£¨ËÄ£©¼ì²éʵϰ¼ÍÂÉÖ´ÐÐÇéÐΣ¬£¬£¬£¬£¬¹ØÓÚѧÉúÎ¥·´¼ÍÂÉÐÐΪӦʵʱ¾ÀÕý£¬£¬£¬£¬£¬²¢ÏòѧԺʵʱ·´Ïì¡£ ¡£¡£¡£¡£

£¨Î壩ÔöÇ¿ÓëʵϰѧУÏàÖú£¬£¬£¬£¬£¬Ð­Í¬½â¾öʵϰÖеÄÎÊÌ⣬£¬£¬£¬£¬ÈçÓöÖØ´óÎÊÌâӦʵʱÏòѧԺÌֽ̻㱨£¬£¬£¬£¬£¬Í×ÉÆ½â¾ö¡£ ¡£¡£¡£¡£

£¨Áù£©Íê³É¶ÔʵϰÉúµÄÖÁÉÙ2´ÎÏÖ³¡Ìý¿ÎʹÃü£¬£¬£¬£¬£¬²¢¾ÙÐÐÖ¸µ¼¡£ ¡£¡£¡£¡£

£¨Æß£©ÊµÏ°¿¢ÊÂÍÑÀëʵϰѧУǰ£¬£¬£¬£¬£¬Òª×öºÃÓëʵϰѧУµÄ½»½ÓÊÂÇé¡£ ¡£¡£¡£¡£

£¨°Ë£©Ö¸µ¼Ñ§ÉúдºÃʵϰ±¨¸æ£¬£¬£¬£¬£¬ÈÏÕæÑ§ÉúʵϰÉóºËºÍЧ¹ûÆÀ¶¨ÊÂÇé¡£ ¡£¡£¡£¡£

£¨¾Å£©ÊµÏ°¿¢ÊºóÊ®ÈÕÄÚÓ¦¶ÔʵϰÊÂÇé¾ÙÐÐÊéÃæ×ܽᣬ£¬£¬£¬£¬Á¬Í¬ÊµÏ°ÓйØÖÊÁϽ»Ñ§Ôº´æµµ¡£ ¡£¡£¡£¡£

µÚ¶þʮһÌõ ¶ÔѧÉúµÄÏêϸҪÇó

£¨Ò»£©×ñÊØÑ§Ð£ºÍʵϰѧУµÄ¸÷Ïî¹æÕÂÖÆ¶È¡¢ÊÂÇ鹿³ÌºÍÀͶ¯¼ÍÂÉ£¬£¬£¬£¬£¬ÊؾÉʵϰѧУÉñÃØ£¬£¬£¬£¬£¬Ìý´ÓÏÖ³¡½ÌÓýÖÎÀí¡£ ¡£¡£¡£¡£

£¨¶þ£©×ðÖØÊµÏ°Ö¸µ¼Î÷ϯºÍÏÖ³¡ÊÖÒÕÖ°Ô±£¬£¬£¬£¬£¬ÐéÐÄѧϰ£¬£¬£¬£¬£¬Ìý´Óͳһ°²ÅÅ£¬£¬£¬£¬£¬°´ÒªÇóºÍ»®¶¨Íê³ÉʵϰʹÃü£¬£¬£¬£¬£¬×öºÃʵϰ¼Í¼£¬£¬£¬£¬£¬×¼Ê±Íê³Éʵϰ×÷Òµ£¬£¬£¬£¬£¬×«Ð´ÊµÏ°±¨¸æ£¬£¬£¬£¬£¬¼ÓÈëʵϰÉóºË¡£ ¡£¡£¡£¡£

£¨Èý£©ÊµÏ°Ê±´ú²»µÃ³Ùµ½¡¢ÔçÍË¡¢´®¸Ú»ò˽×ÔÀë¸Ú¡£ ¡£¡£¡£¡£ÓÐÊ»òÒò²¡(ƾ¶þ¼¶¼×µÈ¼°ÒÔÉÏÒ½Ôº³ö¾ßµÄÕï¶Ï֤ʵ)ÍÑÀëʵϰ¸Ú룬£¬£¬£¬£¬Ðë¾­Ö¸µ¼Î÷ϯÔ޳ɲ¢ÖÎÀíÇë¼ÙÊÖÐø£¬£¬£¬£¬£¬²»È»°´È±¿Î´¦Öóͷ£¡£ ¡£¡£¡£¡£Ñ§ÉúÒòÎ¥¼ÍÔì³ÉµÄЧ¹û×Ô×𣬣¬£¬£¬£¬ÊÓÇé½Ú°´Ñ§Ð£Ïà¹Ø»®¶¨¸øÓè¼ÍÂÉ´¦·Ö¡£ ¡£¡£¡£¡£

£¨ËÄ£©ÊµÏ°Ê±´ú²»µÃ¼ÓÈëͬʵϰÎ޹صÄÊÂÇé¡£ ¡£¡£¡£¡£×¢ÖØÈËÉíºÍ²ÆÎïÇå¾²£¬£¬£¬£¬£¬²»µÃ¼ÓÈëΣÏÕÐÔÔ˶¯£¬£¬£¬£¬£¬±ÜÃâÒâÍâʹʱ¬·¢¡£ ¡£¡£¡£¡£

µÚ°ËÕ ÇëÏú¼ÙÊÂÒË

µÚ¶þÊ®¶þÌõ ΪÁËÔöǿʵϰʱ´ú¶ÔѧÉúµÄ½ÌÓýºÍÖÎÀí£¬£¬£¬£¬£¬×öÇÚѧÉúµÄÇå¾²ÊÂÇ飬£¬£¬£¬£¬Æ¾Ö¤¡¶ºôºÍºÆÌØÊ¤Ìì¹ú¼Ê¹ÙÍøÑ§ÔºÑ§ÉúÖÎÀí»®¶¨¡·¹æ·¶Ñ§Éú½ÌÓýʵϰÇëÏú¼ÙÖÆ¶È¡£ ¡£¡£¡£¡£

µÚ¶þÊ®ÈýÌõ ѧÉúʵϰʱ´ú±ØÐè׼ʱ¼ÓÈë»ùµØÐ£Í³Ò»°²ÅŵÄÒ»ÇÐÔ˶¯£¬£¬£¬£¬£¬²»µÃ³Ùµ½¡¢ÔçÍË¡£ ¡£¡£¡£¡£Î´¾­Åú×¼²»µÃ˽×Իؼһò̽Ç×̽ÓÑ£¬£¬£¬£¬£¬È·Òò×Ô¼º»ò¼ÒÍ¥ÌØÊâÔµ¹ÊÔ­ÓÉÐèÔÝʱÍÑÀë»ùµØÐ££¬£¬£¬£¬£¬±ØÐèÇ××ÔÍÆÐÐÇë¡¢Ïú¼ÙÊÖÐø¡£ ¡£¡£¡£¡£

µÚ¶þÊ®ËÄÌõ ѧÉúÖÎÀíÇë¼ÙÊÖÐøÊ±£¬£¬£¬£¬£¬ÐëÈÏÕæÌîд¡¶ºôºÍºÆÌØÊ¤Ìì¹ú¼Ê¹ÙÍøÑ§ÔºÊ¦·¶Éúʵϰʱ´úÇë¼Ù±í¡·,һʽ¶þ·Ý¡£ ¡£¡£¡£¡£¾­Åú×¼ºóÒ»·ÝÓÉѧÉú×Ô¼º±£¹Ü£¬£¬£¬£¬£¬Ò»·ÝÁô´ø¶ÓÎ÷ϯ´¦±¸°¸¡£ ¡£¡£¡£¡£Çë¼ÙÊÖÐø±ØÐèÓÉѧÉú×Ô¼ºÇ××ÔÖÎÀí£¬£¬£¬£¬£¬Ò»Ñùƽ³£ÇéÐÎϲ»ÔÊÐí´úÇë¼Ù¡¢¿ÚÍ·Çë¼Ù»òµç»°Çë¼Ù¡£ ¡£¡£¡£¡£

µÚ¶þÊ®ÎåÌõ Ô­ÔòÉÏÇë¼Ùʱ³¤ºÏ¼Æ²»µÃÁè¼ÝÆß¸öÊÂÇéÈÕ£¬£¬£¬£¬£¬²»È»±¾´Î½ÌÓýʵϰЧ¹û²»¶Ô¸ñ£¬£¬£¬£¬£¬²»ÓèÈ϶¨Ïà¹ØÑ§·Ö£¬£¬£¬£¬£¬±ØÐè¼ÓÈëÏÂѧÄê½ÌÓýʵϰ¡£ ¡£¡£¡£¡£Ñ§ÉúÈôÊÇÈ·ÓÐÕýµ±ÊÂÓÉÐèÔÝʱÍÑÀë»ùµØÐ££¬£¬£¬£¬£¬ÔÚÈ·±£Çå¾²µÄÌõ¼þÏ£¬£¬£¬£¬£¬±ØÐèÇ××ÔÍÆÐÐÇë¡¢Ïú¼ÙÊÖÐø£¬£¬£¬£¬£¬Çë¼Ùʱ±ØÐèÌá½»Çë¼Ù֤ʵ£¬£¬£¬£¬£¬ÊµÏ°Ê±´úÎÞÌØÊâÇéÐΣ¬£¬£¬£¬£¬½û¾øÇë¼Ù¡£ ¡£¡£¡£¡£

µÚ¶þÊ®ÁùÌõ Çë¼ÙÉóÅúÁ÷³Ì

£¨Ò»£©Çë¼ÙÀàÐÍ

²¡¼ÙÐèÌṩ¶þ¼¶¼×µÈ¼°ÒÔÉÏÒ½ÔºÕï¶Ï֤ʵ £»£»£»£»£»£»

ʼÙÐèÌá½»ÊéÃæÉêÇë²¢¸½Ïà¹ØÖ¤ÊµÖÊÁÏ£¨Èç¼ÒÍ¥½ôÆÈÇéÐÎ֤ʵ£©¡£ ¡£¡£¡£¡£

£¨¶þ£©ÉóÅúȨÏÞ

3ÌìÒÔÄÚÓÉʵϰѧУָµ¼Î÷ϯºÍѧԺ´ø¶ÓÎ÷ϯÅäºÏÅú×¼ £»£»£»£»£»£»

3ÌìÒÔÉϾ­ÊµÏ°Ñ§Ð£ÈÏÕæÈË¡¢Ñ§Ôº½ÌÓýʵ¼ùÊÂÇéС×é×鳤ÉóÅú£¬£¬£¬£¬£¬²¢±¨½ÌÎñ´¦±¸°¸¡£ ¡£¡£¡£¡£

³ý±¾Ð£×¡ËÞµÄʵϰѧÉúÍ⣬£¬£¬£¬£¬ÆäËûʵϰѧÉúÈçÓöË«ÐÝÈÕ¼°·¨¶¨½ÚãåÈÕ£¬£¬£¬£¬£¬Èô»ùµØÐ£ÎÞʵϰÊÂÇé°²ÅÅ£¬£¬£¬£¬£¬ÊµÏ°Éú¿ÉÒÔÇë¼ÙÍÑÀë»ùµØÐ££¬£¬£¬£¬£¬Çë¼ÙÁ÷³ÌÊÓÇë¼ÙÌìÊý°´ÉÏÊö»®¶¨Ö´ÐУ¬£¬£¬£¬£¬Çë¼ÙÌìÊý²»Õ¼ÓÃÆß¸öÊÂÇéÈÕÇë¼Ù×ÜÌìÊýµÄÏÞ¶î¡£ ¡£¡£¡£¡£Óö¹ú¼ÒÆ·¼¶Ö¤Ê鿼ÊÔ(ÈçÅÌËã»úÆ·¼¶¿¼ÊÔ¡¢Î÷ϯ×ʸñÖ¤¿¼ÊÔ¡¢Ó¢ÓïËÄÁù¼¶¿¼ÊÔµÈ),ʵϰÉúƾ׼¿¼Ö¤¿ÉÒÔÇë¼ÙÍÑÀë»ùµØÐ££¬£¬£¬£¬£¬Çë¼ÙÁ÷³ÌÊÓÇë¼ÙÌìÊý°´ÉÏÊö»®¶¨Ö´ÐС£ ¡£¡£¡£¡£

£¨Èý£©È±ÇÚ´¦Öóͷ£

δ°´»®¶¨Çë¼Ù»ò³¬¼Ùδ¹éÕߣ¬£¬£¬£¬£¬°´È±¿Î´¦Öóͷ££¬£¬£¬£¬£¬ÀÛ¼ÆÈ±¿Î2Ìì¼°ÒÔÉÏÕßÖÕֹʵϰ×ʸñ¡£ ¡£¡£¡£¡£ÊµÏ°Ê±´ú£¬£¬£¬£¬£¬ÎÞ¹ÊÀëУÕß°´Ñ§Ð£Óйػ®¶¨ÑÏËà´¦Öóͷ£¡£ ¡£¡£¡£¡£

µÚ¶þÊ®ÆßÌõ Çë¼ÙÆÚÂúѧÉú·µÐ£ºó±ØÐèÔÚʵϰÈÏÕæÎ÷ϯ´¦ÍÆÐÐÏú¼ÙÊÖÐø¡£ ¡£¡£¡£¡£

µÚ¶þÊ®°ËÌõ ѧÉúδ¾­Åú׼˽×ÔÀëУÍâ³ö£¬£¬£¬£¬£¬ÔÚУÍⱬ·¢µÄÒ»ÇÐʹʣ¬£¬£¬£¬£¬ÔðÈÎÓÉѧÉú×Ô¼º¼ç¸º¡£ ¡£¡£¡£¡£

µÚ¶þÊ®¾ÅÌõ ѧÉúÔ­ÔòÉÏÓ¦ÔÚʵϰÈÏÕæÎ÷ϯÏòµ¼ÏÂͳһǰÍù»ùµØÐ££¬£¬£¬£¬£¬Òò½»Í¨±ãµ±»òÆäËûÌØÊâÔµ¹ÊÔ­ÓÉÏàÒË×ÔÐеִï»ùµØÐ£µÄ£¬£¬£¬£¬£¬Ñ§ÉúÌîдһʽÁ½·Ý¡¶ºôºÍºÆÌØÊ¤Ìì¹ú¼Ê¹ÙÍøÑ§ÔºÊ¦·¶Éú×ÔÐÐǰÍù»ùµØÐ£±¨µ½ÉêÇë±í¡·,¾­±¾Ñ§ÔºÅú×¼ºó£¬£¬£¬£¬£¬Ò»·ÝÓÉѧԺ±£¹Ü£¬£¬£¬£¬£¬Ò»·Ý½»´ø¶ÓÎ÷ϯ±¸°¸¡£ ¡£¡£¡£¡£ÉÏÊöѧÉúӦƾ֤ʵϰÈÏÕæÎ÷ϯָ׼ʱ¼äµÖ´ï»ùµØÐ£±¨µ½£¬£¬£¬£¬£¬²¢×ÔÐм縺Ïà¹ØÇå¾²ÔðÈΡ£ ¡£¡£¡£¡£Î´¾­Ñ§ÔºÅú×¼×ÔÐеִï»ùµØÐ£±¨µ½µÄѧÉú»òË侭ѧԺÅú×¼µ«Î´×¼Ê±µÖ´ï»ùµØÐ£±¨µ½µÄѧÉú²»Ó豨ÏúÏà¹Ø½»Í¨·Ñ£¬£¬£¬£¬£¬×ÔÐм縺Ïà¹ØÇå¾²ÔðÈΡ£ ¡£¡£¡£¡£

µÚ¾ÅÕ Çå¾²ÖÎÀíÓëÓ¦¼±Ô¤°¸

µÚÈýÊ®Ìõ Í»·¢ÊÂÎñÓ¦¼±Ô¤°¸

£¨Ò»£©Ô¤°¸¹æÄ£

°üÀ¨µ«²»ÏÞÓÚ×ÔÈ»ÔÖÄÑ¡¢¹«¹²ÎÀÉúÊÂÎñ¡¢ÒâÍâΣÏÕ¡¢½Ìѧʹʡ¢Ñ§ÉúÐÄÀíÎ £»£»£»£»£»£»úµÈ¿ÉÄÜÓ°ÏìʵϰÉúÇå¾²µÄÍ»·¢ÊÂÎñ¡£ ¡£¡£¡£¡£

£¨¶þ£©Ó¦¼±Á÷³Ì

ʵϰÉú»òÖ¸µ¼Î÷ϯÐëµÚһʱ¼äÏòʵϰѧУÈÏÕæÈË¡¢Ñ§Ôº´ø¶ÓÎ÷ϯ¼°±¾Ñ§Ôº½ÌÓýʵ¼ùÊÂÇéС×鱨¸æ £»£»£»£»£»£»

ʵϰѧУÓëѧԺЭͬÆô¶¯Ó¦¼±ÏìÓ¦£¬£¬£¬£¬£¬ÓÅÏȰü¹ÜÖ°Ô±Çå¾²£¬£¬£¬£¬£¬ÐëҪʱÁªÏµÍâµØ¹«°²¡¢Ò½ÁƵȻú¹¹ £»£»£»£»£»£»

ѧԺÔÚ24СʱÄÚÐγÉÊéÃæ±¨¸æ£¬£¬£¬£¬£¬Ìá½»½ÌÎñ´¦¼°Ñ§Ð£Çå¾²ÖÎÀí²¿·Ö±¸°¸¡£ ¡£¡£¡£¡£

µÚÈýʮһÌõ Ò½Áưü¹Ü²½·¥

£¨Ò»£©°ü¹ÜÁýÕÖ

ѧУͳһΪʵϰÉú¹ºÖÃÒâÍâΣÏÕ°ü¹ÜºÍ¶ÌÆÚÒ½Áưü¹Ü£¬£¬£¬£¬£¬°ü¹Ü¹æÄ£º­¸Çʵϰʱ´ú¼°Íù·µÍ¾ÖеÄÒâÍâʹÊÓë¼²²¡ÖÎÁÆ £»£»£»£»£»£»

£¨¶þ£©Ò½ÁƶԽÓ

ʵϰѧУÐèÌṩ¾Í½ü¶¨µãÒ½ÔºÐÅÏ¢£¬£¬£¬£¬£¬²¢È·±£ÊµÏ°ÉúÖªÏþ¼±ÕïÁªÏµ·½·¨ £»£»£»£»£»£»

µÚÈýÊ®¶þÌõ Çå¾²ÔðÈμàÊÓ

£¨Ò»£©Ñ§ÔºÓëʵϰѧУǩÊð¡¶ÊµÏ°Çå¾²ÔðÈÎÊé¡·£¬£¬£¬£¬£¬Ã÷È·Ë«·½Çå¾²ÖÎÀíÖ°Ôð £»£»£»£»£»£»

£¨¶þ£©´ø¶ÓÎ÷ϯÿÖÜÖÁÉÙ1´ÎʵµØÑ²²é£¬£¬£¬£¬£¬Öصã¼ì²éסËÞÇéÐΡ¢½ÌѧÉèÊ©¼°ÖܱßÖΰ²ÇéÐÎ £»£»£»£»£»£»

µÚʮՠÆäËûÊÂÒË

µÚÈýÊ®ÈýÌõ  ½ÌÓýʵϰ¾­·ÑºÍÊÂÇéÁ¿

£¨Ò»£©±¾Ñ§Ôº°´»®¶¨Ìṩʵϰ¾­·Ñ°ü¹Ü£¬£¬£¬£¬£¬×¨¿îרÓᣠ¡£¡£¡£¡£

£¨¶þ£©½ÌÓýʵϰ¾­·Ñ¿ªÖ§¹æÄ£°üÀ¨£º½ÌÓýʵϰµÄ¾Û»á·Ñ¡¢ÖÊÁÏ·Ñ¡¢ÊµÏ°Ñ§Ð£µÄÖ¸µ¼ÖÎÀí·Ñ¡¢µã³¤ºÍ´ø¶ÓÎ÷ϯµÄÀÍÎñ·Ñ¡¢ÓÅÒìʵϰÎ÷ϯµÄ½±ÀøÓöȡ¢ÊµÏ°ÉúµÄÒâÍâ°ü¹Ü·ÑµÈ¡£ ¡£¡£¡£¡£

£¨Èý£©Ö¸µ¼Î÷ϯµÄÊÂÇéÁ¿ÒÔ¡¶Ê¤Ìì¹ú¼Ê¹ÙÍø×¨ÒµÊÖÒÕÖ°Ô±ÊÂÇéÁ¿Éó¶¨Ö¸µ¼Òâ¼û¡·Îª±ê×¼¡£ ¡£¡£¡£¡£

µÚʮһÕ ¸½Ôò

µÚÈýÊ®ËÄÌõ ±¾²½·¥×ÔÐû²¼Ö®ÈÕÆðÊÔÐС£ ¡£¡£¡£¡£

µÚÈýÊ®ÎåÌõ ±¾²½·¥ÓÉÂí¿Ë˼Ö÷ÒåѧԺÈÏÕæÚ¹ÊÍ¡£ ¡£¡£¡£¡£






ʤÌì¹ú¼Ê¹ÙÍø

Âí¿Ë˼Ö÷ÒåѧԺ

2025Äê3ÔÂ2ÈÕ












¸½¼þ1




ʤÌì¹ú¼Ê¹ÙÍøÂí¿Ë˼Ö÷ÒåѧԺ  µØµã£ºÄÚÃɹźôºÍºÆÌØÊÐгÇÇøÍ¨µÀ±±Â·56ºÅ
µç»°£º0471-6585753¡¡ÓÊÏ䣺Mkszyxy#imnc.edu.cn¡¡Óʱࣺ010051¡¡ÊÖÒÕÖ§³Ö£ºCJCM
ÃÉICP±¸05000414ºÅ¡¡Ãɹ«Íø°²±¸15010202150160ºÅ

¡¾ÍøÕ¾µØÍ¼¡¿¡¾sitemap¡¿